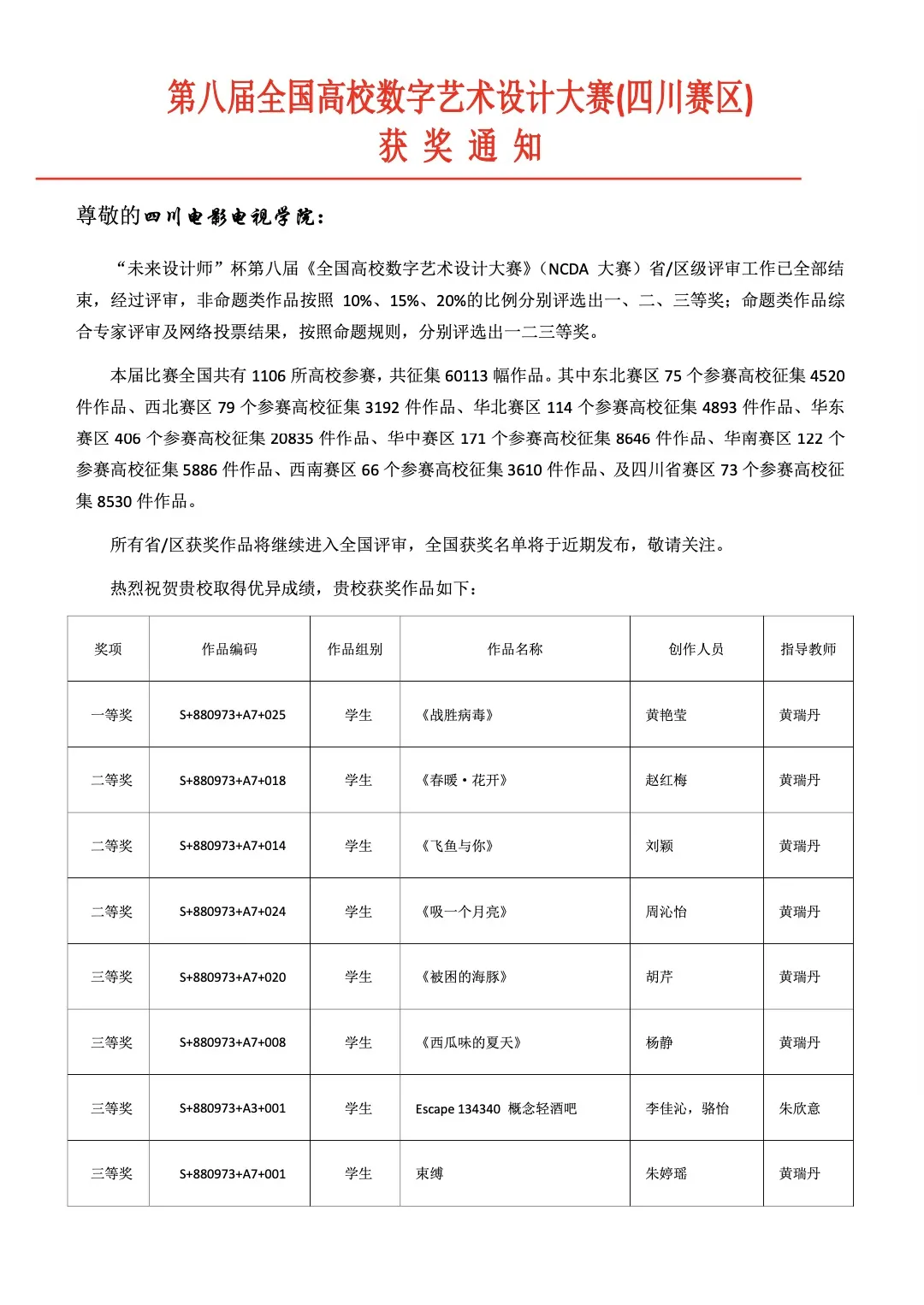
01获奖概况

近日,第八届全国高校数字艺术设计大赛(NCDA)国赛评审结果揭晓。四川电影电视学院设计与美术学院学生作品喜获全国二等奖2项、全国三等奖2项、全国优秀奖1项;另获得四川赛区一等奖5项、二等奖12项、三等奖12项,奖项总计34件次,作品参赛量、获奖量位居全国同类高校前列。
据悉,全国高校数字艺术设计大赛是由工业和信息化部指导、人才交流中心连续8届主办的全国性数字创意艺术专业赛事,具有广泛影响力和权威性,是一项高规格、高水平的学科竞赛。该赛事已纳入教育部、中国高等教育学会《高校竞赛评估与管理体系研究》专家组发布的《全国普通高校学科竞赛排行榜》,是普通本科高校教育教学质量评价体系的34项全国性竞赛项目之一,是观测高校教育教学改革和创新人才培养质量的参考之一。

本届全国高校数字艺术设计大赛于2020年4月启动,共有1106所高校参赛,共征集60113幅作品。我校设计与美术学院学生共提交101份参赛作品,斩获奖项34件,涵盖VI设计、插画、包装设计、文创产品设计等多个门类。
02获奖证明






2018级视觉传达设计2班
黄艳莹同学的作品《战胜病毒》
获全国二等奖
2018级视觉传达设计2班
赵红梅同学的作品《春暖花开》
获全国三等奖
2018级视觉传播设计与制作1班
眭峥同学的作品《高排村手绘旅游地图》
获全国二等奖
2018级视觉传播设计与制作1班
郭楠作品《寻乌县南桥镇高排村云之家民宿》
获全国三等奖
2018级视觉传播设计与制作1班
罗艺同学的作品《五角枫》
获全国优秀奖
03部分获奖作品展示

作品名称:《战胜病毒》
创作人员:黄艳莹
指导老师:黄瑞丹
第八届全国高校数字艺术设计大赛(国赛)二等奖

作品名称:《春暖·花开》
创作人员:赵红梅
指导老师:黄瑞丹
第八届全国高校数字艺术设计大赛(国赛)二等奖

作品名称:《高排村手绘旅游地图》
创作人员:眭峥
指导老师:王语慈
第八届全国高校数字艺术设计大赛(国赛)二等奖

《寻乌县南桥镇高排村云之家民宿》
创作人员:郭楠
指导老师:王语慈
第八届全国高校数字艺术设计大赛(国赛)三等奖

作品名称:《五角枫》
创作人员:罗艺
指导老师:王语慈
第八届全国高校数字艺术设计大赛(国赛)优秀奖

作品名称:《吸一个月亮》
创作人员:周沁怡
指导老师:黄瑞丹
第八届全国高校数字艺术设计大赛(四川赛区)二等奖

作品名称:《被困的海豚》
创作人员:胡芹
指导老师:黄瑞丹
第八届全国高校数字艺术设计大赛(四川赛区)三等奖

作品名称:《西瓜味的夏天》
创作人员:杨静
指导老师:黄瑞丹
第八届全国高校数字艺术设计大赛(四川赛区)三等奖

作品名称:《Escape 概念轻酒吧》
创作人员:李佳沁、骆怡
指导老师:朱欣意
第八届全国高校数字艺术设计大赛(四川赛区)三等奖
04总结
一直以来,四川电影电视学院设计与美术学院注重教学中理论与实践相结合,紧抓教学质量优化,积极落实学生的学习成果,不断提升人才培养水平。在实践创作过程中,专业教师对学生开展了多方面的教学指导,以达到项目教学、以赛促学的人才培养模式。
在这不平凡的一学年中,通过全院师生的共同努力,能够取得这样傲人的成绩,也体现了我院在整体的教学质量提升和师资队伍优化中所取得的突出成效。