省高校网络理政平台
2025级新生录取查询
继续教育报名入口
本科教学工作合格评估专题网
网上办事大厅
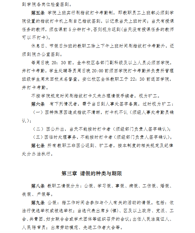
网站首页
学校概况
画卷美不胜收,
恰似你将要留在这里的
青春年华。
学校简介
学校领导
联系我们
机构设置
画卷美不胜收,
恰似你将要留在这里的
青春年华。
党群机构
行政单位
教学单位
教辅单位
省级实验教学示范中心
教务信息
科研动态
招生就业
党团学工
教学评估
继续教育
校友佳作
校园文化
青春一路,
伴你随性,
用一生去回忆回味的你。
学校LOGO
校训校歌
校风学风
校园风光
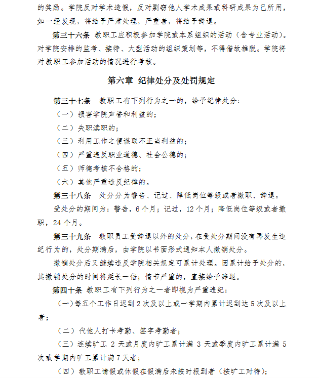
公共服务
是一个成长的过程,
一段挥不去的美好记忆,
从来不会后悔去走的路。
书记信箱
校长信箱
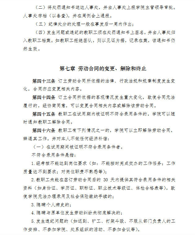
图书馆
教务管理
信息公开
资料下载
平安校园投诉电话
信息
公开
网站首页
•
公共服务
•
信息公开
• 正文
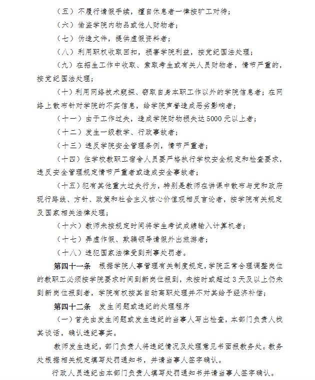
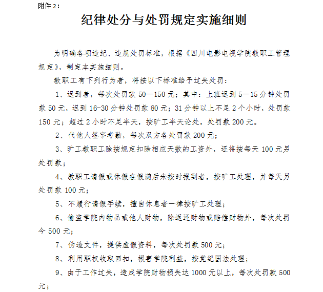
四川电影电视学院教职工管理规定
2021-04-14 点击:[]
上一条:
四川电影电视学院学生违纪处分办法(修订)
下一条:
关于印发《四川电影电视学院学生管理规定》的通知
map